Loading...
 

Les fondements de la collaboration wiki

Introduction

Pour comprendre le wiki et la collaboration wiki, nous devons d'abord comprendre les fondements de l'Internet qui soutient le Web qui à son tour supporte le wiki. L'internet est un réseau mondial de réseaux télématiques utilisant le même protocole de communication1 , le Web est un système basé sur les liens hypertextuels, permettant l'accès aux ressources du réseau Internet2 et un wiki est un site web collaboratif dont le contenu peut être librement modifié par les visiteurs autorisés3 . Dans ce chapitre, nous suivons une démarche historiographique inspirée par Flichy qui nous dit : « pour étudier l'imaginaire social comme pour analyser les choix technologiques, il est fondamental de redonner au passé toute sa richesse, toutes ses potentialités et d'éviter de l'expliquer, a fortiori de le juger, en fonction des évènements futurs » (Flichy, 2005, p.187). Il poursuit en disant : « si l'on veut déterminer le rôle de l'imaginaire, il faut étudier de façon très précise les représentations des concepteurs et des premiers utilisateurs d'un objet technique, et voir comment les choix de conception ou d'usage sont influencés par ces représentations » (ibid, p.200). Cette discussion sur les fondements de la collaboration wiki se déroulera en trois temps, tout d'abord nous scruterons la genèse de l'Internet avec comme points de départ la Seconde Guerre mondiale et la contre-culture américaine; ensuite, nous reviendrons sur l'héritage plus que jamais d'actualité de Marshall McLuhan et l'actualisation de ses théories par Robert K. Logan; et enfin, nous définirons ce qu'est la collaboration wiki.

La genèse de l'Internet

Dans les années 60 sur fond de guerre du Vietnam et de menace de guerre atomique, les ordinateurs n'avaient pas bonne presse aux États-Unis. Ils symbolisaient la déshumanisation, la bureaucratie et le rationalisme (ibid, loc. 79). À l'inverse, au début des années 80, ces mêmes ordinateurs symbolisent l'"empowerment" du citoyen, la culture collaborative et la communion des esprits (ibid, loc.81). Selon Fred Turner professeur associé au département de communication de Stanford, la raison principale de ce retournement de situation est technologique (ibid, loc.82). L'Internet que les ordinateurs ont rendu possible, a deux origines entrelacées, d'un côté la culture collaborative issue de la recherche militaro-industrielle de la Seconde Guerre mondiale; de l'autre, la contre-culture américaine (Turner, 2006, loc. 103).

Pour répondre à un effort de guerre colossal sur une période courte, les Américains ont dû innover rapidement. Pour ce faire, ils ont mis en place des laboratoires de guerre en partenariat avec des universités. Le plus célèbre est le Radiation Laboratory (Rad Lab) hébergé par le Massachusetts Institute of Technology (MIT) (ibid, loc. 302). Ce laboratoire, malgré qu'il fût opéré par des bureaucraties, fonctionnait de manière collaborative, flexible et horizontale (ibid, loc. 310). Les chercheurs du Rad Lab ont travaillé sur la théorie cybernétique et la théorie des systèmes, théories qui ont métamorphosé les méthodes de collaboration, en favorisant l'interdisciplinarité (ibid, loc.396). Ces recherches ont été partagées et alimentées par les conférences de Macy qui regroupaient des participants d'un large champ disciplinaire dont Nobert Wiener mathématicien et père fondateur de la cybernétique, Gregory Bateson l'anthropologue, psychologue, épistémologue ou encore le mathématicien et physicien américano-hongrois John Von Neumann. Le Rad Lab, sera un précurseur, dont s'inspireront le projet Semi-Automated Ground Environment (SAGE) durant la guerre froide et aujourd'hui le MIT Media Lab.

En parallèle de ces pionniers de l'horizontalité organisationnelle, nous avons vu dans le chapitre précédent avec Barnard, et Likert qui ont publié leurs ouvrages dans les années 60 que les employés aspirent à davantage de considération. À la même période, d'autres auteurs nous dit Turner dans la lignée de John Stuart Mills, vont vivement critiquer le processus de centralisation et de rationalisation de la société que permet la technique.

« Mills's critique could be heard echoing throughout the 1960s in works as varied as Jacques Ellul's The Technological Society (1964), John Kenneth Galbraith's The New Industrial State (1967), Herbert Marcuse's One-Dimensional Man (1964), Lewis Mumford's The Myth of the Machine (1967), Theodore Roszak's The Making of a Counterculture (1969), and Charles Reich's The Greening of America (1970). Like Mills, these authors suggested that society was undergoing a rapid process of centralization and rationalization, a process both supported by new technologies and designed to help build them. The resulting social order went by a variety of names-the "technostructure" (Galbraith), the "technological society" (Ellul), and "technocracy" (Roszak). In each case, critics pointed to computers and automation as forces driving the rise of this new way of life » (ibid, loc.463)

Ces visions négatives d'un monde contrôlé par des machines ont provoqué une levée de boucliers au sein de la jeunesse qui fit part de son mécontentement sur les campus universitaires (ibid, loc. 472) et trouva dans le rock'n'roll et les drogues comme le LSD des moyens d'introspection et de libération des esprits. On fera plus tard référence à ce mouvement sous le terme de contre-culture (ibid. 501), que popularisera le livre de Theodore Roszak paru en 1969 The Making of a Counter Culture. Turner souligne que pour Roszak et les New Communalists qu'incarnent les jeunes de la contre-culture, il s'agit avant tout de rejeter la techno-bureaucratie de l'ère industrielle (ibid, loc. 580). Le mouvement nous rappelle les propos défendus par Friedberg et Crozier dans L'acteur et le système qui soutiennent qu'il n'existe pas de lois universelles, que l'individu est l'acteur du système dont il fait partie. L'homme complexe de la contre-culture américaine veut libérer son esprit et il le fera grâce à l'information à laquelle la technologie lui donne accès.

« If the mind was the first site of social change, then information would have to become a key part of a countercultural politics. And if those politics rejected hierarchy, then the circles-within-circles of information and systems theory might somehow make sense not only as ideas about information, but also as evidence from the natural world for the rightness of collective polity. Finally, if the self was the ultimate driver of social change, and if class was no more, then individual lifestyle choices became political acts, and both consumption and lifestyle technologies-including information technologies-would have to take on a newly political valence. » (ibid, loc. 596)

La contre-culture oppose à la verticalité des structures et du pouvoir, l'horizontalité de la dynamique récursive issue de la cybernétique.

« For the New Communalists, in contrast, and for much of the broader counterculture, cybernetics and systems theory offered an ideological alternative. Like Norbert Wiener two decades earlier, many in the counterculture saw in cybernetics a vision of a world built not around vertical hierarchies and top-down flows of power, but around looping circuits of energy and information. These circuits presented the possibility of a stable social order based not on the psychologically distressing chains of command that characterized military and corporate life, but on the ebb and flow of communication. » (ibid, loc 601)

Steward Brand gradué de Stanford en biologie et de San Francisco Art Institute en design a été l'une des figures mythiques de la contre-culture et à ce titre il sert de fil conducteur à Turner dans From Counterculture to Cyberculture. C'est à Stanford que Brand commença à développer une pensée systémique, inspiré par Ehrlich et Holm qui mettaient de l'avant une vision complexe des espèces en opposition à la vision hiérarchique et linéaire qui avait court (ibid, loc. 666). Il fût ensuite comme membre de l'USCO, un collectif d'art et média, profondément influencé par trois grands penseurs : le cybernéticien Nobert Wiener, le philosophe et théoricien des communications Marshall McLuhan et le théoricien des systèmes, architecte, designer, futuriste Buckminster Fuller (ibid, loc 648). Ces penseurs ont guidé Brand et plus largement la contre-culture pour répondre à deux enjeux majeurs de l'époque : sauvez le monde d'une attaque nucléaire et des gouvernements verticaux qui en sont les instigateurs et préservez dans ce contexte leur individualité holistique (ibid, loc. 642 et 740). Émulant les propos de McLuhan, les membres de l'USCO retrouvaient une forme tribale perdue, à travers divers rituels et surtout l'utilisation avant-gardiste des technologies électriques, qui contribuèrent à créer un esprit de communion générationnel (ibid, loc. 744, 771 et 808). McLuhan écrivait en 1968 dans Understanding Media : « L'implosion électrique apporte aujourd'hui à l'Occident alphabétique la culture orale et tribale du monde de l'ouïe. Non seulement l'Occidental, visuel, fragmenté et spécialisé doit-il vivre quotidiennement en étroite association avec toutes les anciennes cultures orales de la terre, mais sa technologie électrique commence à revêtir l'homme visuel de la tunique sans couture que sont les liens de parenté et d'interdépendance du monde oral et tribal. » (McLuhan, 1993, p 97). Nous reviendrons sur les idées de McLuhan dans la section suivante. USCO et plus tard le groupe des Merry Pranksters de San Franscico donnaient vie à l'idée de McLuhan, d'utiliser les technologies de masse produites par la société industrielle pour transformer cette dernière de l'intérieur et sauver le monde. Ce message était aussi repris avec force par Fuller.

« McLuhan's dual emphases also allowed young people to imagine the local communities they built around these media not simply as communities built around consumption of industrial products, but as model communities for a new society. In McLuhan's writing, and in the artistic practice of groups like USCO and, later, the psychedelic practices of groups like San Francisco's Merry Pranksters, technologies produced by mass, industrial society offered the keys to transforming and thus to saving the adult world. No one promoted this doctrine more fervently than the technocratic polymath Buckminster Fuller. Architect, designer, and traveling speechmaker, Fuller became an inspiration to Stewart Brand, the Whole Earth network, and the New Communalist movement as a whole across the 1960s. » (ibid, loc.821)

Aux apports théoriques de Wiener, McLuhan et Fuller, il faut ajouter la pensée architectonique de Bateson pour qui les individus étaient les acteurs d'un seul et unique système dont ils ne pouvaient échapper et qu'il était pour eux préférable d'apprendre à l'influencer (ibid, loc. 1826, 1857). En 1968, imprégné des idées de Wiener, McLuhan, Fuller et Bateson, Brand fait un lien inattendu lorsqu'il regroupe des bohémiens de San Franscico et des membres de la Silicon Valley en émergence pour penser le Whole Earth Catalog qui marquera toute une génération. Le catalogue publié par Brand et sa femme entre 1968 et 1972 listait des produits divers et variés tels que des vêtements, des livres, des outils, des graines permettant à ses lecteurs de soutenir leur style de vie créatif et autosuffisant4 . Pour résumer, le catalogue mettait à disposition de ses lecteurs/acteurs des outils pour les aider à "agir" la transformation sociale par l'auto-apprentissage.

« Like its New Communalist audience, the Catalog celebrated small-scale technologies-and, again, itself as ways for individuals to improve their lives. But it also offered up those tools-and itself-as prototypes of a new relationship between the individual, information, and technology. Like the scientific entrepreneurs of MIT's Rad Lab, the New Communalist adventurers of the Whole Earth Catalog were to become independent, collaborative, and mobile, and they were to build the norms of their communities into technologies and information systems that would both support those communities and model their ideals to the outside world. » (ibid, loc. 1185)

Dans la partie interne de la couverture du catalogue, on pouvait lire :

«We are as gods and might as well get good at it. So far, remotely done power and glory - as via government, big business, formal education, church - has [sic] succeeded to the point where gross defects obscure actual gains. In response to this dilemma and to these gains a realm of intimate, personal power is developing-power of the individual to conduct his own education, find his own inspiration, shape his own environment, and share his adventure with whoever is interested. Tools that aid this process are sought and promoted by the WHOLE EARTH CATALOG. » (ibid, loc. 1231)

Relevons que la couverture du catalogue montrait pour la première fois une photo de la terre vue du ciel prise par la NASA, ce qui renforçait chez les lecteurs le sentiment d'appartenance à un tout. Brand fidèle à ses principes, s'est progressivement mis en retrait par rapport à la gestion du catalogue, concrétisant la métaphore cybernétique de l'organisation vue comme un organisme (Morgan, 2006), dans laquelle la gestion est horizontale, un processus qu'il nomma planification transcendantale (Transcendental planning) (ibid, loc. 1356). L'héritage du Whole Earth Catalog est capital nous dit Turner pour comprendre les fondements de l'Internet et son influence sur l'économie, Kelly parlera de nouvelle économie (The New Economy).

« The Catalog's technocentric attitude toward social change, its systems orientation, its preoccupation with information, and even the cluster of networks it brought together all became central features of the 1990s debates about networked computing and the "New Economy. » (ibid, loc. 1516).

Le catalogue forgea les esprits des ingénieurs et des programmeurs autour de l'idée que les technologies étaient l'outil de la transformation individuelle et collective (ibid, loc 1563). Cette dialectique sera suivie à partir de 1963 par Douglas Engelbart et son équipe de chercheurs du Stanford Research Institute (SRI) à l'Augmentation Research Center (ARC) financé par la défense américaine via l'Advanced Research Projects Agency (ARPA). En 1969, le SRI deviendra un des piliers de l'ARPANET qui deviendra bientôt l'Internet que l'on connait aujourd'hui. Le même raisonnement sera suivi successivement par Alan Kay dont la thèse décrivait le premier ordinateur individuel le Dynabook source d'inspiration du Xerox Palo Alto Research Center (PARC); le Homebrew Computer Club fondé en 1975 par Frederick L. Moore et Gordon French et dont faisait partie Steve Jobs; la People Computer Company; Resource One; et plus tard par Apple et nombre de compagnies technologiques (ibid, 1563, 1581, 1621, 1632, 1664).

« Engelbart worked to create an environment in which individual engineers might see themselves as both elements and emblems of a collaborative system designed to amplify their individual skills. Engelbart saw the individual and the computer, like the group and the computer system, as complementary elements in a larger information system-a system that would use cybernetic processes of communication and control to facilitate not only better office communication, but even the evolution of human beings. » (ibid, loc. 1618)

En 1985, le tribalisme libertaire avait presque disparu victime du charisme de leaders dont l'absence entrainait l'anarchie et d'un manque chronique de moyens financiers (ibid, loc.1788). Brand renouvelle alors l'idée de relier créatifs et techniciens, mais cette fois en ligne avec l'aide des technologies, au sein d'un système de conférence baptisé le Whole Earth 'Lectronic Link plus communément connu sous son acronyme WELL. Parmi les personnes les plus influentes de ce réseau, on trouve Kevin Kelly, Howard Rheingold, Esther Dyson, et John Perry Barlow (ibid, loc. 97). En 1993, ces mêmes individus seront à l'origine du magazine technologique Wired qui demeure une référence aujourd'hui. Turner interprète les mots de Barlow journaliste des technologies et conférencier au Forum économique mondial de Davos ainsi : digital technologies had ceased to be emblems of bureaucratic alienation and had become instead the tools by which bureaucracy and alienation could be overthrown (ibid, loc.221 et 230). On mesure ici le renouvellement des mentalités, qui de technophobes par crainte de la bureaucratie, sont devenues technophiles pour mieux combattre cette même bureaucratie. Le WELL en offrant à des experts de tous horizons disciplinaires, un forum d'échange et de collaboration, oppose au capitalisme une tribu mcluhannienne de cerveaux interconnectés par une énergie invisible (ibid, loc. 2202) propulsée par l'interaction homme/machine.

« The tribal need is one our culture doesn't recognize; capitalism wants each of us to live in our own little cubicle, consuming as much as possible. The WELL took that need and said, "Hey, let's see what happens if we become a disembodied tribe. » (ibid, loc. 2188)

Howard Rheingold souligne, nous dit Turner, que dans un système qui fonctionne comme une hétérarchie terme qu'il emprunte à McCulloch, permet une ouverture sur une diversité de valeurs pour créer de la richesse. « Within a heterarchy, he explained, one encounters multiple, and at times competing, value systems, principles of organization, and mechanisms for performance appraisal: "Heterarchies create wealth by inviting more than one way of evaluating worth" » (ibid, loc. 2333). Rheingold met également l'accent selon Turner sur l'économie du don (soutenu par la théorie de Marcel Mauss d'un don qui n'est pas gratuit) qui générait un ordre social dans le WELL.

« The WELL's gift economy consisted of the constant exchange of potentially valuable information without expectation of immediate reward. Individuals contributed information to such a system, wrote Rheingold, because those who contributed would ultimately be rewarded with information themselves over time. This pattern of giving without expectation of immediate reward had deep roots in the San Francisco Bay area counterculture; for Rheingold and others, it was this pattern that distinguished the sorts of information exchange happening in places like the WELL from those of ordinary, cash-and-carry markets. » (ibid, loc. 2346).

En 1990, alors que Tim Berners Lee vient de publier l'article fondateur du World Wide Web5 , Kelly dans son célèbre ouvrage The New Rules of New Economy montrera comment l'intangible dominera bientôt le tangible : « "the principles governing the world of the soft - the world of intangibles, of media, of software, and of services - will soon command the world of the hard-the world of reality, of atoms, of objects, of steel and oil, and the hard work done by the sweat of brows." » La journaliste et capital-risqueuse Dyson dans son ouvrage paru en 1997 Release 2.0: A Design for Living in the Digital Age ira jusqu'à dire : « the Internet would soon dissolve the bureaucracies of the marketplace by stripping away the material bodies of individuals and corporations. » (ibid, loc. 237). Turner résume le tout ainsi : « In the mid-1990s, as first the Internet and then the World Wide Web swung into public view, talk of revolution filled the air. Politics, economics, the nature of the self-all seemed to teeter on the edge of transformation. The Internet was about to 'flatten organizations, globalize society, decentralize control, and help harmonize people' » (ibid, loc.67). Les prévisions de ces visionnaires se concrétisent aujourd'hui avec les outils du Web 2.0 dont fait partie la collaboration wiki. On peut notamment citer les travaux du Canadien Don Tapscott et d'Anthony D. Williams qui montrent dans Wikinomics comment les nouvelles technologies et les modèles collaboratifs transforment l'économie et les modèles d'affaires. En 2009, Beth Simone Noveck alors responsable des technologies (chief technology officer) de l'équipe de Barack Obama, utilisera la même dialectique pour aborder les organismes gouvernementaux dans son livre Wiki Government - How technology can make government better, democracy stronger, and citizens more powerful. En 2010, l'économiste italien Alberto Cottica intitule son livre sur l'action gouvernementale à l'ère d'Internet Wikicrazia mariant les termes wiki et démocratie. Enfin, en 2010 dans Macrowikinomics Tapscott et Williams porteront à un niveau macro-économique leur réflexion sur l'innovation collaborative pour disent-ils en sous-titre "redémarrer les affaires et le monde'' (rebooting business and the world). Ces quatre ouvrages récents confirment notre conclusion du chapitre précédent à savoir que c'est une combinaison de technologie et de social qui propulse l'innovation en ce début de XXIe siècle.

L'approche McLuhannienne

Nous avons évoqué à plusieurs reprises le nom de Marshall McLuhan dans la section précédente, nous allons dans la section à venir reprendre certaines de ses idées qui nous aideront à comprendre la collaboration wiki. McLuhan a été le premier à étudier les effets et non les causes des médias (au sens large) sur la société6 . L'une de ces citations les plus célèbres est : « le médium est le massage » titre du livre éponyme paru en 1967 où le mot massage remplace le mot message suite à une erreur heureuse de l'imprimeur selon McLuhan. Ce que McLuhan veut signifier c'est que le médium n'est pas neutre, qu'il nous affecte, nous "masse" sans que nous ne nous en rendions compte. McLuhan nous interpelle en nous invitant à penser les effets des médias sur nos vies.

McLuhan distingue deux types de médias les chauds et les froids.

« Les médias sont « chauds » lorsqu'ils fournissent beaucoup d'informations et ne laissent au public que peu de « blancs à compléter ». Les médias « froids », au contraire, ne contiennent que peu d'informations et favorisent la participation du public. » (Sauvageau, F. dans Comprendre les médias, 1993, p.13)

Pour Ward Cunningham l'inventeur du wiki et Bo Leuf, un wiki est : « a freely expandable collection of interlinked Web "pages", a hypertext system for storing and modifying information - a database, where each page is easily editable by any user with a forms-capable Web browser client » (Leuf, Cunnigham, 2001, p.14). On voit à travers la définition de l'outil par son concepteur que le wiki est un média froid, conçu pour solliciter la participation du public.

McLuhan nous montre aussi comment ce qu'il appelle l'information électrique nous fait passer de l'âge mécanique caractérisé par le principe cartésien de fractionnement, la verticalité et la communication unidirectionnelle à l'âge électrique où nous projetons notre système nerveux à travers la planète. Soulignons que McLuhan avait pour référence les médias de masse, ces propos prennent encore plus de sens à l'ère d'Internet.

« Pendant l'âge mécanique, nous avons prolongé nos corps dans l'espace. Aujourd'hui, après plus d'un siècle de technologies de l'électricité, c'est notre système nerveux central lui-même que nous avons jeté comme un filet sur l'ensemble du globe, abolissant ainsi l'espace et le temps, du moins en ce qui concerne notre planète. Nous approchons rapidement de la phase finale des prolongements de l'homme : la simulation technologique de la conscience. Dans cette phase, le processus créateur de la connaissance s'étendra collectivement à l'ensemble de la société humaine, tout comme nous avons déjà, par le truchement de divers médias, prolongé nos sens et notre système nerveux. » (ibid, p.31)

Il nous faut comprendre ce nouveau domaine électrique, car nous dit McLuhan : « nous sommes aussi paralysés dans notre univers électrique tout neuf que l'indigène est empêtré dans notre culture mécanique et alphabétique. » (ibid, p.50). Il nous met en garde contre ses conséquences, dont l'effondrement de l'ordre établi caractérisé par la centralisation et des mécanismes unidirectionnels : « avec l'apparition de la vitesse de l'électricité, les souverainetés des disciplines et des fonctions ont fondu aussi rapidement que les souverainetés nationales. L'obsession des anciens modèles d'expansion mécanique unidirectionnelle, du centre vers la périphérie, est inutile dans le monde de l'électricité. L'électricité ne centralise pas, elle décentralise » (ibid, p.78). Il ajoute que l'électricité redonne une dimension personnelle aux relations et questionne le pouvoir : « les médias électriques, en fait, abolissent la dimension spatiale plutôt qu'ils ne l'étendent. À cause de l'électricité, nos relations redeviennent partout des relations de personne à personne, comme à l'échelle du plus petit village. Ce sont des relations en profondeur, et sans délégation de fonction ou de pouvoir » (ibid, p.395). Pour McLuhan, « la vitesse de l'électricité fait reculer l'unité mécanique devant l'unité organique » (ibid, p.140). Finalement, il nous avertit que nous risquons de perdre nos acquis passés si nous nous remettons de façon déraisonnée à l'énergie électrique : « le véritable danger serait plutôt celui de perdre, par un usage aveugle de l'énergie électrique, toute notre mise dans la technologie préélectrique alphabétique et mécanique. » (ibid, p.383)

En 1975, McLuhan concentre l'essence de sa pensée en quatre lois dans un article intitulé McLuhan's Laws of the Media, travail qui sera poursuivi par son fils après son décès dans le livre Laws of Media: The New Science. Nous citerons ces lois à partir de l'interprétation de Martine Pelletier dans Marshall McLuhan De la médianomie vers l'autonomie (Pelletier, 2012, p. 65-66).

  • Qu'est-ce que l'artefact accroît, intensifie, rend possible ou accélère ? [Intensification]
  • Qu'est-ce qui est mis de côté ou rendu désuet par le nouvel « organe » ? [Désuétudes]
  • Quelle réapparition ou récupération d'actions ou de services antérieurs est mise en jeu simultanément par la nouvelle forme ? En d'autres mots, quel fond plus ancien précédemment désuet est ramené et devient inhérent à la nouvelle forme ? [Récupération]
  • Quand elle est poussée aux limites de ses capacités (une autre action complémentaire), la nouvelle forme tend à renverser ce que furent ses caractéristiques originales. Quelle est la capacité d'inversion de la nouvelle « forme » ? [Réversibilités].

Pelletier ajoute: « ces quatre temps interrogatifs n'ont pas d'ordre logique d'enchaînement, ni d'organisation à respecter. Ils représentent quatre phases où l'artefact, le médium, l'idée, etc., sont questionnés pour en cerner les effets, donc les messages, selon la célèbre déclaration aphoristique qui serait autrement dissimulée et passerait « inaperçue ». Cet outil permet d'accéder à une perception plus globale et surtout plus approfondie des médias en lien avec leurs milieux respectifs, leur environnement. McLuhan en parle d'ailleurs en terme de perception totale des choses. » (ibid, p.67)

McLuhan réfléchit aux effets qu'ont les médiums sur nos vies, inspiré par les recherches de l'anthropologue américain Edward T. Hall qui montre à quel point nous sommes aveugles à notre environnement.

« Comme l'a expliqué Edward T. Hall, les hommes ne sont jamais conscients des règles fondamentales des systèmes et des cultures qui constituent le milieu où ils vivent. Aujourd'hui, les technologies et les milieux qui en résultent se succèdent les uns aux autres à un tel rythme qu'un milieu me rend conscient du suivant. Les technologies commencent à jouer le rôle que jouait l'art et à nous rendre conscients des conséquences psychiques et sociales de la technologie » (ibid, p.23).

Prenons pour illustrer les lois l'exemple de l'imprimante Xerox (McLuhan, 1975) [notre traduction] :

  • elle accélère le processus d'impression
  • elle rend obsolète le livre produit industriellement
  • elle récupère la tradition orale, le comité (l'événement)
  • l'inversion c'est que tout le monde devient éditeur

Lorsque McLuhan écrivait ses lois, ni l'Internet et ni le Web 2.0 qui allaient concrétiser la communication bi-directionnelle n'existaient. En 2010, Robert K. Logan un disciple et ancien collaborateur de McLuhan publie Understanding New Media - Extending Marshall McLuhan. L'objectif de Logan est d'appliquer aux médias d'aujourd'hui la pensée mcluhanienne, tout en développant certains nouveaux concepts. Logan définit les nouveaux médias ainsi : « The term "new media" will in general refer to those digital media that are interactive, incorporate two-way communication, and involve some form of computing as opposed to "old media" such as the telephone, radio, and TV. » (Logan, 2010, p 4). Selon Logan, les nouveaux médias apportent une dimension cognitive qui n'existe pas avec les médias de masse et la téléphonie (ibid, p.30). La dimension cognitive a été rendue possible par une simplification technique du Web que l'on qualifie aujourd'hui de Web 2.0 et qui favorise la participation de tous.

« Le Web 2.0 est l'évolution du Web vers plus de simplicité (ne nécessitant pas de grandes connaissances techniques ni informatiques pour les utilisateurs) et d'interactivité (permettant à chacun de contribuer, d'échanger et de collaborer sous différentes formes). L'expression « Web 2.0 » désigne l'ensemble des techniques, des fonctionnalités et des usages du World Wide Web qui ont suivi la forme originelle du web, en particulier les interfaces permettant aux internautes ayant peu de connaissances techniques de s'approprier les nouvelles fonctionnalités du web. Ainsi, les internautes contribuent à l'échange d'informations et peuvent interagir (partager, échanger, etc.) de façon simple, à la fois avec le contenu et la structure des pages, mais aussi entre eux, créant ainsi notamment le Web social. L'internaute devient, grâce aux outils mis à sa disposition, une personne active sur la toile. »7

Logan utilise les lois de McLuhan pour comprendre les nouveaux médias et y ajoute deux concepts. Le premier, contenu et extension regroupe les idées de McLuhan que les médias et les technologies sont des extensions de l'homme et que tout contenu d'un nouveau médium est un vieux médium. Le second est un effet de cascade, car si tout nouveau média est une extension d'un vieux média, on peut dire que c'est une extension d'une extension (ibid, p.82). Logan applique ensuite ces deux nouveaux concepts et les lois de McLuhan aux différents médiums et en particulier à l'Internet et au Web qui nous intéressent ici.

Pour l'internet on obtient :

« Content and extension : The content of the Internet, a hybrid of telecommunications and computing, is networked computers that can receive and/or transmit information within the following environments: email, list-servs, the World Wide Web, chat rooms, Internet Relay Chat, instant messaging and Usenet newsgroups, as well as access other services such as telnet and ftp. The Net extends computing, community, and the mind and shrinks the planet into a wired global village.
Cascade : The cascade is from networked computers to the Internet via phone lines and back to networked computers via the same phone lines.
Law of Media (LOM) : The Internet enhances the connectivity of computers users, obsolesces teletype and fax and the specialist as the source of information, retrieves community as in a global village, and reverses into information overload and deception. » (ibid, p.235)

Pour le World Wide Web on obtient :

« Content and extension : The content of the World Wide Web are Web sites, whose content is text, hypertext, and images, as well as search engines such as Google that facilitate navigating the Web. The Web extends the internet and the community of its users. It also extends the central nervous system, the written word, visual images, and advertisements.
Cascade : The cascade is from the thoughts of an author to the spoken word to the written word to a set of word-processed words and/or images to a Web page to a Web server to a Web surfer's computer via the Internet to the eyes and ears of the surfer.
LOM : The World Wide Web enhances two-way communication, access to information, and continuous learning, obsolesces academic journals, newspapers, and paper-based communication in general, retrieves alignment and community, and reverses into the content of mass media including Web games, music, radio, and TV. » (ibid, p.257)

On voit dans le premier constat que l'Internet en permettant aux ordinateurs de communiquer entre eux, concrétise toujours plus, l'idée mcluhanienne que le monde est un village global. Le Web dans lequel s'inscrit le wiki, opérationnalise la reliance cognitive de ses utilisateurs et leur offre les moyens d'augmenter continuellement leurs connaissances. Hess et Oström y voient une transition primordiale dans la gouvernance des communs. Elles soulignent : « our mass-media system of centralized production and one-to-many distribution is being eclipsed by a multimedia network of decentralized production and many-to-many distribution » (Hess et Oström, 2006, loc. 464).

Avant d'analyser les effets du wiki à la lumière de McLuhan et de Logan, rappelons brièvement les fonctionnalités qui le caractérisent (Edwards, 2007) et que nous avons détaillées dans une recherche antérieure (Barondeau, 2010 p.55 à 61) :

  • Les wikis sont accessibles depuis un navigateur web
  • Les wikis sont une collection de pages web
  • Les pages sont organisées par titre
  • Les wikis sont éditables en groupe
  • Les wikis permettent la recherche
  • Les pages wiki sont liées à d'autres pages wiki, à des sites web externes et des fichiers externes (hyperliens)
  • Les pages wiki sont organisées par mots clés (tags) et/ou par catégories
  • Les pages wiki permettent un suivi
  • Les pages wiki permettent l'utilisation de commentaires
  • Les wikis ont des outils d'administration des permissions


Le wiki nous l'avons dit précédemment est un site Web modifiable par toute personne autorisée, nous pouvons donc reprendre une partie des conclusions que Logan tire de son analyse du Web et les adapter au wiki. Le contenu d'un wiki est le même que celui que l'on trouve sur le Web (texte, image, vidéo, son), en terme d'extension par contre, il va augmenter nos capacités à collaborer et à diffuser l'information comme l'explique Logan pour Wikipedia (ibid, p.347). Dans la notion de collaboration, nous incluons la co-création tel que le fait Mark Elliott dans sa thèse (Elliott, 2007), nous y reviendrons dans la section suivante. La cascade suit la même trajectoire que celle du Web, mais avec plusieurs acteurs qui doivent se coordonner pour collaborer. Pour les lois de McLuhan, nous partons sur les conclusions de notre travail de maîtrise à savoir que le wiki simplifie la coordination et permet de composer avec le complexe (Barondeau, 2010, p.153,154). En effet, la coordination par courriel ou par d'autres outils antérieurs n'a plus lieu d'être, elle complique inutilement la circulation de l'information rendant par la même obsolètes les outils de collaboration antérieurs qui souvent n'étaient que des outils de coordination. En terme de complexité, il opérationnalise les trois principes de complexité moriniens : la dialogique, la récursion et l'hologramme (Morin, 2005). Le wiki récupère l'information présente sur les vieux systèmes et capture également de l'information plus informelle autrefois perdue (Drakos, 2008). Finalement, poussé à ces limites, le wiki peut devenir un outil de collaboration verticale si l'on complique ses règles d'accès. Ce problème est d'ailleurs l'un des défis des wikipédiens, il leur faut trouver un juste équilibre entre assez de règles pour éviter le chaos et trop de règles qui rendent les contributions difficiles. En appliquant les principes de McLuhan et de Logan, nous obtenons pour le wiki :

Contenu et extension : le contenu d'un wiki est composé de pages Web contenant du matériel multimédia ainsi qu'un moteur de recherche. Le wiki étend les capacités des internautes à collaborer et à distribuer le savoir (ibid, p.347).
Cascade : la cascade va de la pensée des auteurs, au monde de la parole de l'agora, au monde de l'écrit coordonné par courrier, à du texte et des images édités par ordinateur et coordonnés par courriel, à une page wiki, à un serveur Web wiki, à l'ordinateur d'un internaute via l'Internet, aux yeux, aux oreilles et aux mains des internautes (des membres lorsque le wiki est utilisé comme Intranet).
Loi des médias :

  • le wiki augmente notre capacité à collaborer de façon horizontale en simplifiant la coordination et à composer avec la complexité
  • il rend obsolète les outils de collaboration antérieurs (téléphone, fax, courriels, gestionnaires de contenu, groupware)
  • il récupère le contenu de vieux outils de collaboration et de l'information auparavant perdue
  • poussé à ses limites, il se transforme en un outil de collaboration verticale

Comme nous le dit Pelletier à propos des travaux de McLuhan : ce legs a le mérite de dépasser l'époque qui l'a vu naître en conservant une étonnante fraîcheur (Pelletier, 2012, p.133), nous donne de bonnes pistes pour penser la collaboration wiki et surtout le choc qu'elle engendre pour les organisations.

La collaboration wiki : définition

Après avoir étudié la genèse de l'Internet, et l'héritage de McLuhan, nous allons maintenant définir ce qu'est la collaboration wiki, objet de notre recherche. Pour définir le terme collaboration, il est nécessaire de le différencier des termes de coordination et de coopération. La coordination vient du latin co qui signifie " avec " et ordo, ordonis "rangée, file". La coopération vient du latin co et opera "travail, activité". La collaboration vient du latin co et laborare, " travailler ". Si les racines étymologiques différencient nettement la coordination comme relevant d'un ordonnancement, la différence entre la coopération et la collaboration n'est pas claire puisque dans les deux cas il s'agit de travailler ensemble. Différents auteurs définissent ces concepts, mais dans la majorité des cas étudiés, la collaboration dépasse et inclut les concepts de coordination et de coopération.

Nous l'avons vu dans le premier chapitre, le concept de collaboration est en mutation. Pour Eric Schmidt alors CEO de Google cité par Tapscott et Williams dans Macrowikinomics, peu de monde perçoit le changement. « When you say 'collaboration', the average forty-five-year-old thinks they know what you're talking about - teams sitting down, having a nice conversation with nice objectives and a nice attitude. That's what collaboration means to most people.» (Tapscott et Williams, 2010, p.26). Tapscott et Williams ajoutent que pour Google est bien d'autres organisations, la collaboration se doit d'être aujourd'hui participative et qu'elle doit puiser dans la diversité des réseaux pour trouver des talents hors des murs de l'organisation.

Himmelman considère qu'il existe quatre stratégies pour travailler ensemble (Himmelman, 2002). La première le réseautage est : « un échange d'information pour un bénéfice mutuel ». La seconde, la coordination est : « un échange d'information pour un bénéfice mutuel, et une modification des activités pour atteindre un objectif commun ». La troisième, la coopération est : « un échange d'information pour un bénéfice mutuel, et une modification des activités et un partage de ressources pour atteindre un objectif commun ». Finalement, la collaboration est « un échange d'information pour un bénéfice mutuel, une modification des activités, un partage de ressources, et une augmentation des capacités mutuelles, pour atteindre un objectif commun ». Le terme de collaboration englobe pour Himmelman les notions de réseautage, de coordination et de coopération et les dépasse par un désir réciproque des parties d'augmenter leurs capacités pour atteindre leur objectif. Il souligne que plus les parties progressent dans le continuum allant du réseautage vers la collaboration, plus elles devront y consacrer du temps, plus elles prendront de risques et plus le niveau de confiance devra être élevé pour qu'elles parviennent à leurs fins.

Wayne Macphail cité par Rheingold synthétise le continuum ainsi : « You need coordination to dance, cooperation to dance with a partner, and collaboration to dance with a flash mob8 ». (Rheingold, 2012). Rheingold ajoute « When you send a text message to your friends to meet you at a restaurant, you are coordinating; when you contribute your computer’s idle computing power to medical research, you are cooperating. When you and three friends use a wiki to plan a road trip or a revolution, you are collaborating ». On voit apparaître chez Rheingold le terme de wiki, autrement dit la collaboration gagne une potentielle envergure que lui donne l'objet technique wiki. On ne parle plus simplement de collaboration, mais de collaboration de masse (Tascott et Williams, 2007 et Elliott, 2007). Tapscott et Williams, la définissent ainsi : « mass collaboration is based on individuals and companies employing widely distributed computation and communication technologies to achieve shared outcomes through loose voluntary associations » (Tapscott et Williams, 2007, p.17). Cette collaboration de masse est caractérisée par l'ouverture, la collaboration horizontale entre pairs qui s'auto-organisent, le partage et une action globale (ibid, p.20, 23 et 25). Cette manière de collaborer en ligne remet profondément en question le modèle classique d'organisation en s'attaquant entre autres aux coûts de transactions. Pour Tapscott et Williams, ce qu'ils appellent la loi de Coase doit être appliquée à l'envers c'est-à-dire qu'une organisation devrait réduire sa taille au maximum en externalisant, jusqu'à ce que son coût de transaction interne soit inférieur au coût d'externalisation.

« How has the Internet affected Coase's Law? Strictly speaking, the law remains as valid as ever. But the Internet has caused transaction costs to plunge so steeply that it has become much more useful to read Coase's law, in effect backward : Nowadays firms should shrink until the cost of performing a transaction internally no longer exceeds the cost of performing it externally. Transaction costs still exist, but now they're often more onerous in corporations than in marketplace » (ibid, p.56)

Les auteurs se basent sur cette inversion de la loi de Coase pour expliquer la débâcle d'organisations classiques dont les parts de marché sont cannibalisées par une nouvelle forme d'organisation appelée business web ou B-webs (ibid, p.57).

C'est chez Mark Elliott que l'on retrouve la définition de la collaboration de masse la plus travaillée, soutenue par une solide revue de littérature. Dans sa thèse Elliot aborde les fondements de la collaboration de masse qu'il nomme collaboration stigmergique. Par le concept de stigmergie, il relie les activités collectives des hommes avec celles des insectes sociaux à l'instar des fourmis ou des abeilles. Elliott reprend la logique d'emboîtement, à savoir que la collaboration transcende et inclut la coopération; qu'elle poursuit comme la coopération un objectif commun, mais qu'elle s'en démarque par le fait qu'elle implique de la création collective. Tapscott et Williams soulignent d'ailleurs que les wikis favorisent la co-création et qu'ils sont conçus pour la collaboration.
« Wikis have unleashed a powerful force : a self-fulfilling, virtuous circle of cocreation that hierarchical models are powerless to stop or replicate » (ibid, p.77). « Collaboration is not an afterthought; collaboration is designed into the software from scratch » (ibid, p.89).

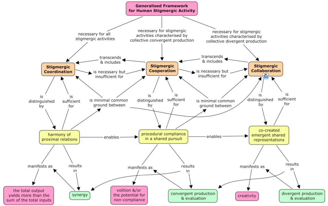
Elliott nous propose un cadre conceptuel pour penser la collaboration de masse ou stigmergique (Figure 3). Pour lui, la coordination se distingue par "une harmonie dans les relations de proximité" (harmony of proximal relations) dont résulte de la synergie entre les parties et se manifeste par le fait que le résultat est supérieur à la somme de ses parties. La coopération se distingue par "une conformité procédurale dans un objectif commun" (procedural compliance in a shared pursuit) dont résulte "une production et une évaluation convergente" (convergent production & evaluation) et se manifeste par la volonté et/ou la possibilité de non-conformité (violation &/or the potential for non-compliance). Enfin, la collaboration se distingue par des représentations émergentes, co-créées et partagées, dont résulte "une divergence de production et d'évaluation" (divergent production & evaluation) et se manifeste par de la créativité.


Figure 3 : Cadre conceptuel d'application de la stigmergie à l'activité humaine (Elliott, 2007, p.101)

Elliott considère la collaboration de masse de façon large sans se concentrer exclusivement sur la collaboration wiki, mais il confirme que le wiki est le précurseur des outils de collaboration de masse : « A forerunner of this form of technology is of course the wiki with its capacity to act as a ‘blank page’ upon which unlimited participants may contribute new content while constantly updating existing material. However, with increasing software engineering knowledge and the technological infrastructure which supports it, a wide range of other examples are emerging which exploit this same parameter of functionality but within a number of other media subsets » (Elliott, 2007, p.124).

Elliott définit la collaboration ainsi :

« Collaboration transcends and includes cooperation in its reliance upon procedural compliance and is distinguished from the ‘shared pursuit’ of cooperation by the inclusion of collective creation (and thus divergent production). Similarly, cooperation transcends and includes coordination in its reliance upon synergy, and as a result, coordination is also nested within collaboration, enabling the synergistic output of collectively created, emergent, shared representations. These representations differ qualitatively and quantitatively from those produced by individuals working creatively alone through the emergence of a new whole comprising the synergistic interrelations of the individual contributions. » (Elliott, 2007, p.52).

La définition de la collaboration telle que présentée par Elliott est très complète quoiqu'elle ne fasse pas état de la capacité d'auto-gouvernance par les pairs comme dans la théorie des biens communs d'Oström. L'auto-gouvernance nous apparaît être un changement majeur pour différencier une collaboration participative verticale orchestrée de haut en bas et une collaboration horizontale où des pairs s'auto-gouvernent et définissent eux-mêmes leurs propres règles de gouvernance. Pour Whales, « Wikipedia is not a technical innovation it is a social innovation. »9 , il a raison, mais cette innovation sociale est rendue possible par la technologie wiki, technologie qui elle-même a été développée par Cunningham pour favoriser l'innovation sociale. Rappelons que Cunningham qui inventa le wiki en 1994, avait 19 ans lors de la parution du premier Whole Earth Catalog, il fait partie de la génération influencée par la philosophie de la contre-culture américaine. Leuf et Cunningham résument ainsi l'essence du wiki (Leuf et Cunningham, 2001, p.16) :

  • A wiki invites all users to edit any page or to create new pages within the wiki Web site, using only a plain-vanilla Web browser without any extra add-ons.
  • Wiki promotes meaningful topic associations between different pages by making page link creation almost intuitively easy and by showing whether an intended target page exists or not.
  • A wiki is not a carefully crafted site for casual visitors. Instead, it seeks to involve the visitor in an ongoing process of creation and collaboration that constantly changes the Web site landscape.

Nous en arrivons donc à la définition suivante de la collaboration wiki :

La collaboration wiki meut par un moteur wiki permet à un nombre illimité d'individus qui s'auto-gouvernent, d'atteindre un objectif commun, par la création collective de contenu en soutenant la création, l'émergence et le partage de représentations symboliques.

Pour conclure cette section, nous pouvons dire que la collaboration wiki s'inscrit dans des valeurs d'ouverture, de transparence, d'égalité et d'horizontalité. Ceci se traduit par des pratiques favorisant des niveaux minimaux de permissions et de règles de fonctionnement.

Conclusion

La figure n.4 présente une synthèse des fondements de la collaboration wiki. L'influence combinée de la Seconde Guerre mondiale et de la contre-culture américaine a permis la création de structures comme le Whole Earth 'Lectronic Link (WELL), descendant direct du Whole Earth Catalog et du célèbre MIT Media Lab, descendant du Red Lab soutient à la recherche militaire. C'est sur ces fondations qu'est né le réseau ARPANET, qui lui donnera naissance à l'Internet. Le réseau Internet à son tour servira de support pour déployer le World Wide Web qui évoluera vers plus de simplicité et d'interactivité pour devenir le Web 2.0 dont fait partie la collaboration wiki. Ces fondements clarifiés, nous comprenons mieux d'où provient la collaboration wiki et pourquoi elle s'appuie sur des principes d'ouverture de transparence et de démocratie.


Figure n.4 : Fondements de la collaboration wiki

Bibliographie

Barondeau, R. 2010. Comment le wiki peut-il nous aider à composer avec la complexité en gestion de projet. Maîtrise en gestion de projet, Université du Québec à Montréal
Drakos, Nikos. 2008. Use Social Software to fill the gap between formality and chaos. Gartner, Inc., no ID Number: G00154807
Edwards, Jonathan. 2007. Wikis at work. Yankee Group. En ligne : http://www.yankeegroup.com/ResearchDocument.do?id=15897
Elliot, Mark Alan. 2007. Stigmergic collaboration - A theoretical framework for mass collaboration. Melbourne, Centre for Ideas - Victorian College of the Arts, The University of Melbourne, 240 p.
Flichy, P. 1995. L’innovation technique. Récents développements en sciences sociales. Vers une nouvelle théorie de l’innovation, Paris, Éditions La Découverte
Leuf, Bo, et Ward Cunningham. 2001. The Wiki way : quick collaboration on the Web. Boston: Addison-Wesley, xxiii, 435 p. p.
Logan, R. 2010. Understanding New Media: Extending Marshall Mcluhan Peter Lang Pub Inc 389 p.
McLuhan, M. 1975. McLuhan's Laws of the Media,
McLuhan, M. 2001. Pour comprendre les médias, Bibliothèque québécoise
Morin, Edgar. 2005. Introduction à la pensée complexe, Éditions du Seuil. Paris, 158 p.
Pelletier, M. 2012. Marshall McLuhan De la médianomie vers l'autonomie, Paris, L’Harmattan, collection «Ouverture philosophique» 142 p.
Turner, F. 2008. From Counterculture to Cyberculture: Stewart Brand, the Whole Earth Network, and the Rise of Digital Utopianism, University Of Chicago Press p.354

1. Petit Robert en ligne consulté le 22.12.12
2. http://fr.wikipedia.org/wiki/Whole_Earth_Catalog consulté le 22.12.12
3. http://www.w3.org/History/1989/proposal.html
4. McLuhan, M. 1975, McLuhan discusses the New Criticism in relationship to his work, interview avec Nina Sutton, novembre 1975.
5. http://fr.wikipedia.org/wiki/Web_2.0 consulté le 23.12.12
6. Wikipedia consulté le 23.12.12
7. http://www.wdil.org/conference/pdf/wikiz.pdf

Ressource complémentaire

Contact

  • regis.barondeau - at - mac.com

Network